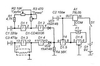
A metal detector detects a water pipe under a wall layer up to 150 mm thick, a sewer pipe - up to 250-300 mm, a modern five-ruble coin at a depth of up to 40 mm, an electric wire at a depth of up to 30 mm. The circuit is assembled on a single CD40106 chip that contains six Schmitt triggers with inverters on the outputs.
The chip, both in terms of base and appearance, is very similar to the domestic K561LN2, but differs from it precisely in the presence of a trigger effect in the elements.
How does a metal detector work?
Functionally, the circuit consists of two generators, a reference and a metering, as well as a diode mixer and an amplifier with a sound emitter at the output.
- Simple Metal detector using 555 IC
- Metal Detector from Smartphone
- Metal detector with planar coil
- Metal Detector from Smartphone
The reference frequency generator is based on element D1.1. It operates at a frequency of about one MHz. The frequency can be adjusted roughly with the R2 potentiometer and precisely with the R3 potentiometer.
The resistor shaft R2 is led under the spline so that it can be adjusted with a screwdriver during the presetting of the device, but cannot be accidentally turned during operation. The R3 shaft is fitted with a large plastic handle that allows it to rotate with sufficient precision.
- home made metal detector
- Make a Homemade Metal Detector
- How to make a metal detector search plate
- How to make homemade metal detector
The measuring generator is based on element D1.3. Here, an LC circuit consisting of a volumetric coil L1 and a capacitor C3 is used to set the frequency. The frequency of the measuring generator should be very close to the frequency of the reference oscillator at the middle positions R2 and R3.
Coil L1 is a search coil located on a plastic rod at some distance from the housing in which all other parts of the metal detector are located. Removal is necessary in order to exclude the influence of various metal objects that make up the circuit on the inductance of the coil.
The frequencies of the reference and measuring oscillators are supplied to the mixer on diodes VD1 and VD2 through elements D1.2 and D1.4, which act as buffers that exclude the mutual influence of the generators.
- Homemade Metal Detector Without Radio
- Homemade Metal Detector Simple & Sensitive
- How To Build Metal Detectors
- simple metal detector on seven silicon transistors
The fact is that without the necessary isolation, when operating at close frequencies, generators can begin to lead each other, which is expressed in the spontaneous adjustment of one generator to the frequency of another. This effect could greatly interfere with the work with the device, but the buffer stages almost completely suppress it.
The frequency beat signal from the output of the D1.5 element is transmitted to the amplifier on the D1.6 element, between the output and input of which the piezoelectric buzzer F1 is turned on. Turning on the buzzer between the input and output of the element doubles the surge voltage span on the buzzer (as in the bridge scheme of amplifiers), respectively increasing the volume of the sound.
- Improvised metal detectors diagrams and descriptions
- homemade metal detector digging tools
- How to make a hidden wiring indicator
- simple vlf metal detector circuit
The circuit is powered with a voltage of 5V through an integrated stabilizer A1, from the crown G1 with a voltage of 9V. The stabilizer allows you to maintain the settings of the generators with some accuracy in case of a significant discharge of the power supply.
The most important part is the L1 search coil. First, you need to make a mandrel. Take a wooden board and draw a circle with a diameter of 80 mm on it with a compass. Leave the nail heads protruding at least 15-20 mm.
Then, on the resulting mandrel around the circumference, wind 60 turns of winding wire with a cross-section of 0.35 mm.
- how to make gold detector
- homemade gold detector circuit
- free metal detector circuits metal detector schematic circuits
- Step-by-Step Instructions for Making a Homemade Metal Detector
- Test of diagrams of the simplest metal detectors
- Test of diagrams of the simplest metal detectors
- Simple and sensitive metal detector
metal detector schematics for free powerful metal detector circuit diagram homemade metal detector circuit how metal detectors work illustrated professional metal detector circuit diagram block diagram of metal detector metal detector design schematics metal detector using 555 timer diagram metal detector machine.

Comments
Post a Comment